近日,由自治区住房和城乡建设厅主办的AI赋能千行百业超级联赛(A超)“智慧城市”建设创新应用大赛高校赛道获奖名单正式公布,我校参赛学子凭借扎实的专业功底与出色的创新能力脱颖而出,斩获二等奖1项、三等奖2项、优秀奖12项,以15项获奖总数位列广西高校第二名。
本次大赛紧扣智慧城市建设核心发展需求,深度挖掘人工智能技术在城市治理与发展全场景的应用潜力,吸引了全国众多高校优质团队踊跃参赛,赛事竞争十分激烈。面对高强度比拼,我校高度重视、统筹部署,积极动员并组织师生组建专项参赛队伍,聚焦装配式建筑、市政管理、城市应急、垃圾分类、智慧养老等城市建设关键领域,潜心开展技术研发与方案设计,打磨出一批兼具技术创新性与落地应用价值的优质作品。
近年来,我校始终坚持推进人工智能技术与各学科专业深度交叉融合,不断完善学科建设体系、强化科研平台支撑、深化创新创业教育改革,稳步提升人才培养与科研创新质量。下一步,我校将以此次大赛为重要契机,全面梳理总结参赛经验,持续加强AI技术与多领域交叉融合研究,全力推动优质科研成果落地转化,着力培养更多高素质复合型创新人才,为区域智慧城市建设提速、广西数字经济高质量发展持续贡献桂工力量。

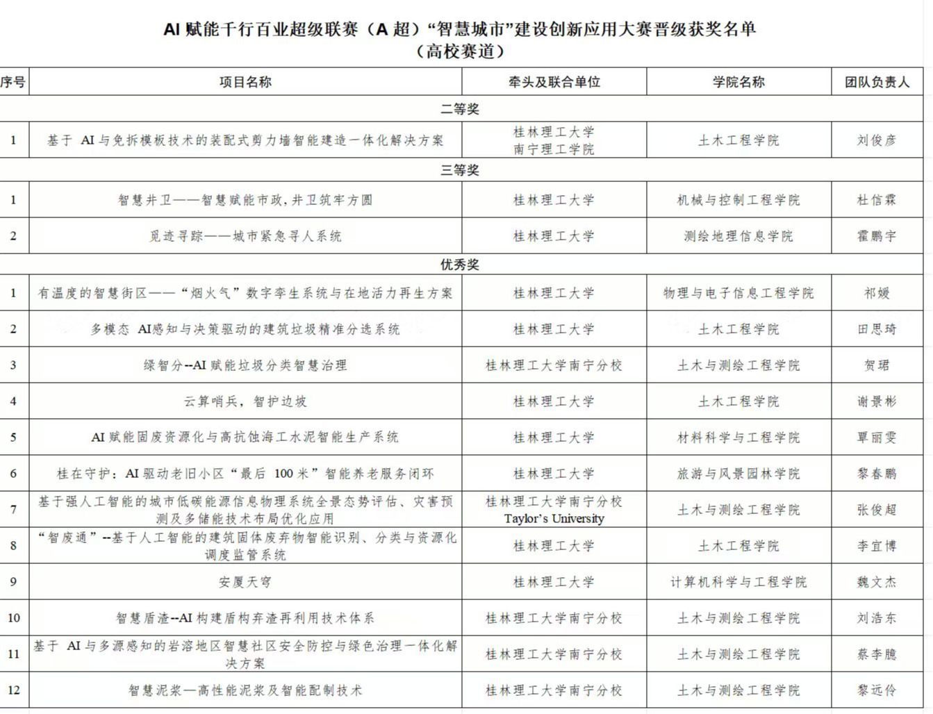
获奖名单截图
(一审:张威;二审:唐红兵;三审:林华)